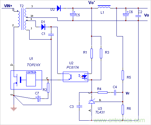
【導讀】TL431是一種精密穩(wěn)壓源,PC817是一種光電耦合器件。在開關電源中,對穩(wěn)壓反饋電路的設計通常會使用TL431和PC817來配合進行。在反激電源設計當中,反饋電路常常使用它們來作為參考。本文借助TOPSwicth的典型應用,來說明TL431和PC817的配合問題。首先,先來看一下基于TOPSwicth的TL431和PC817配合使用電路圖。

圖1:TL431和PC817配合使用電路圖
接下來,以圖1為參考,將對電路圖當中的各項參數進行分析和講解。想要弄明白兩者之間的關系,就首先要確定圖1中TL431部分里,R1、R3、R5、R6這四項參數的數值。設輸出電壓為Vo,輔助繞組整流輸出電壓為12V。該電路利用輸出電壓與TL431構成的基準電壓比較,通過光電耦合器PC817的電流變化去控制TOP管的C極,從而改變PWM寬度,達到穩(wěn)定輸出電壓的目的。因為被控對象是TOP管,因此首先要搞清TOP管的控制特性。從TOPSwicth的技術手冊可知,流入控制腳C的電流Ic與占空比D成反比關系,如圖2所示。

圖2:TOPSwicth占空比與控制電流的關系
Ic的電流應在2-6mA之間,PWM會線性變化,因此PC817三極管的電流Ice也應在這個范圍變化。而Ice是受二極管電流If控制的,通過PC817的Vce與If的關系曲線(如圖3所示),可以正確確定PC817二極管正向電流If。從圖3可以看出,當PC817二極管正向電流If在3mA左右時,三極管的集射電流Ice在4mA左右變化,而且集射電壓Vce在很寬的范圍內線性變化,符合TOP管的控制要求。

圖3 PC817集射電壓Vce與正向電流IF的關系
因此可以確定選PC817二極管正向電流If為3mA。再看TL431的要求,從TL431的技術參數可知,Vka在2.5V-37V變化時,Ika可以在1mA到100mA內很大范圍的變化,一般選20mA即可,既可以穩(wěn)定工作,又能提供一部分死負載。不過對于TOP器件因為死負載很小,只選3-5mA左右就可以了。
上面的幾個關系很重要,有它們的鋪墊,文章開頭我們提到的那幾個電阻數值就比較容易確定了。根據TL431的性能,R5、R6、Vo、Vr有固定的關系:Vo=(1+ R5/R6) Vr
在式中,Vo為輸出電壓、Vr為參考電壓、Vr=2.50V,先取R6一個值,例如R6=10k,根據Vo的值就可以算出R5了。
再來確定R1和R3。由前所述,PC817的If取3mA,先取R1的值為470Ω,則其壓降為Vr1=If* R1,由PC817技術手冊知,其二極管的正向壓降Vf典型值為1.2V,則可以確定R3上的壓降Vr3=Vr1+Vf,又知流過R3的電流Ir3=Ika-If,因此R3的值可以計算出來: R3=Vr3/Ir3= (Vr1+Vf)/( Ika-If)
根據以上計算可以知TL431的陰極電壓值Vka,Vka=Vo’-Vr3,式中Vo’取值比Vo大0.1-0.2V即可,舉一個例子,Vo=15V,取R6=10k。R5=(Vo/Vr-1)R6=(12/2.5-1)*10=50K;取
R1=470Ω,If=3mA、Vr1=If* R1=0.003*470=1.41V、Vr3=Vr1+Vf=1.41+1.2=2.61V。
R1=470Ω,If=3mA、Vr1=If* R1=0.003*470=1.41V、Vr3=Vr1+Vf=1.41+1.2=2.61V。
取Ika=20mA、Ir3=Ika-If=20-3=17、R3= Vr3/ Ir3=2.61/17=153Ω。
TL431的陰極電壓值Vka、Vka=Vo’-Vr3=15.2-2.61=12.59V。
結果:R1=470Ω、R3=150Ω、R5=10KΩ、R6=50K。
這樣就順利的求出了幾個關鍵電阻的阻值。但是可能有些朋友可能并沒有完全看懂,下面就附上技術高手的更詳細補充。
關于R6的數值,這個參數的阻值并不是隨意決定的。要考慮兩個因素,第一、TL431參考輸入端的電流。一般此電流為2uA左右,為了避免此端電流影響分壓比和避免噪音的影響,一般取流過電阻R6的電流為參考段電流的100倍以上,所以此電阻要小于2.5V/200uA=12.5K。第二、待機功耗的要求。如有此要求,在滿足小于12.5K的情況下盡量取大值。TL431要求有1mA的工作電流,也就是R1的電流接近于零時,也要保證TL431有1mA,所以R3≤1.2V/1mA=1.2K即可。除此以外也是功耗方面的考慮。R1的取值要保證TOP控制端取得所需要的電流,假設用PC817A,其CTR=0.8-1.6,取低限0.8,要求流過光二極管的最大電流為 6/0.8=7.5mA,所以R1的值≤(15-2.5-1.2)/7.5=1.5K,光二極管能承受的最大電流在50mA左右,TL431為100mA,所以我們取流過R1的最大電流為50mA,R1>(15-2.5-1.3)/50=226歐姆。
為了提升低頻上的增益以及壓制低頻波紋,就需要R5C4制造一個原點上的極點。也就是靜態(tài)誤差,R4C4形成一個零點,來提升相位,要放在帶寬頻率的前面來增加相位裕度,具體位置要看其余功率部分在設計帶寬處的相位是多少,R4C4的頻率越低,其提升的相位越高,當然最大只有90度,但其頻率很低時低頻增益也會減低,一般放在帶寬的1/5處,約提升相位78度。
至此,從文章開頭的TL431與PC817的配合,到剛才提到的,關于TL431取樣補償部分除補償網絡外,其他元件值的計算方法,到這里就全部為大家介紹完畢。希望各位在閱讀過本篇文章后能夠對TL431和PC817之間的配合有進一步的了解。
相關閱讀:
TL431在開關電源中的運行原理及應用
牛人支招!基于TL431的線性精密穩(wěn)壓電源的設計
PC817:sharp高隔離電壓的光電晶體管光耦合器系列
相關閱讀:
TL431在開關電源中的運行原理及應用
牛人支招!基于TL431的線性精密穩(wěn)壓電源的設計
PC817:sharp高隔離電壓的光電晶體管光耦合器系列




