【導讀】高頻(1MHz或更高)有源低通濾波器目前已經成為無源LC濾波器的一種切實可行的替代方案,這是由于非常高帶寬(100MHz或更高)的集成放大器出現。帶寬處于兆赫茲頻段的模擬信號濾波應用可借助一個采用電阻器、電容器和一個400MHz運算放大器(如LT1819)或者一個全集成低通濾波器(如LT6600-10)的分立有源濾波器電路來實現。。
高頻(1MHz或更高)有源低通濾波器目前已經成為無源LC濾波器的一種切實可行的替代方案,這是由于非常高帶寬(100MHz或更高)的集成放大器出現。帶寬處于兆赫茲頻段的模擬信號濾波應用可借助一個采用電阻器、電容器和一個400MHz運算放大器(如LT1819)或者一個全集成低通濾波器(如LT6600-10)的分立有源濾波器電路來實現。LT6600-10具有等效于四階平坦通帶切比雪夫(Chebyshev)函數的10MHz固定頻率響應。一個基于LT1819的有源RC低通濾波器可被設計成具有切比雪夫、巴特沃斯(Butterworth)、貝塞爾(Bessel)或特定的頻率響應(高至20MHz)。
LT6600-10低通濾波器
LT6600-10是一種采用表面貼SO-8封裝的全集成差分四階低通濾波器(圖1)。兩個阻值范圍為1600?至100?的外部電阻器可將濾波器通帶中的差分增益分別設定在-12dB至12dB。在高至10MHz的頻率條件下,LT6600-10的通帶增益波紋最大值為0.7dB至-0.3dB,30MHz和50MHz頻率條件下的衰減典型值分別為28dB和44dB。當在通帶增益為1的情況下采用一個2VP-P的信號時,濾波器輸出端的信噪比(SNR)為82dB(這是一個適于高達14位分辨率的信噪比指標)。除了低通濾波之外,LT6600-10還能移動輸入共模信號的電平。例如,當采用一個單3V電源時,如果輸入共模電壓為0.25V,則可將輸出共模電壓設定為1.5V。LT6600-10可采用單3V、單5V或雙5V工作電源。

圖1:采用單電源和僅兩個外部電阻器的LT6600-10 10MHz低通濾波器
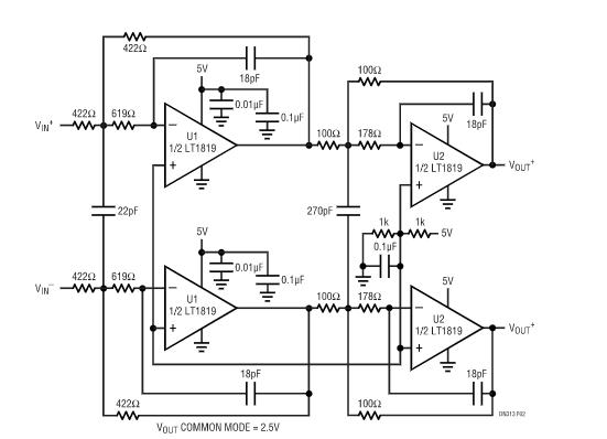
一個基于LT1819的RC低通濾波器
LT6600-10極大地簡化了低通濾波器的設計,因為它只需采用兩個外部電阻器來設定差分增益,但通帶是固定的。為了獲得更大的靈活性,LT1819的400MHz、高轉換速率、低噪聲和低失真雙運算放大器是一種好的選擇。圖2示出了采用兩個LT1819的差分10MHz四階低通濾波器。這種方法可提供高達20MHz的可調通帶,但代價是需要采用數量較多的無源和有源元件,并且對元件參數值的變化非常敏感。例如,圖2所示的元件敏感度分析指出:為了保持與LT6600-10相似的通帶波紋(在高至10MHz的頻率范圍下為±0.5dB),電阻器的元件容限不得超過±0.5%,電容器的元件容限不得超過1%。而且,LT1819的增益帶寬乘積不應低于300MHz。如果希望獲得一個巴特沃斯、貝爾塞或特定的頻率響應,則采用±1%的電阻器和±0.5%的電容器便足夠了。與“平坦”通帶切比雪夫濾波器相比,這些濾波器的敏感度較低。這種基于LT1819的濾波器可采用單5V或雙5V工作電源(當采用一個單3V電源時,濾波器電路采用一個LT1807,它是一個325MHz軌至軌雙運算放大器)。

圖2:與圖1所示濾波器相似的另一種10MHz單電源低通濾波器。該電路采用了LT1819運算放大器并具有高達20MHz的可調帶寬
用于差分50Msps ADC的抗混淆10MHz濾波器
一個LT6600-10或一個基于LT1819的10MHz低通濾波器可提供足夠的阻帶衰減,以減少在高速模數變換器(例如LTC1744,,這是一個50Msps的差分輸入ADC)輸入端混淆信號。圖3示出了LT6600-10和基于LT1819的10MHz濾波器增益響應曲線。LT1819濾波器被設計為在20MHz的頻率條件下具有高于LT6600-10濾波器的衰減,從而獲得足夠的阻帶衰減。LT1819電路的40MHz以上阻帶衰減被印刷電路的雜散路徑以及共模抑制有所減小的差分元件失配在非常高頻條件下限制為-42dB。全集成LT6600-10濾波器的阻帶衰減在40MHz以上繼續(xù)增加。圖4示出了由一個LT6600-10及一個LT1744 14位ADC進行處理的1MHz 2VP-P差分正弦波所得出的DC至10MHz曲線。圖中的曲線是一個以50Msps采樣速率進行數字化的1MHz正弦波取平均的4096點FFT。圖4中的1MHz諧波失真實際上與同時采用一個基于LT1819的濾波器和一個LT1744時是一樣的。在10MHz帶寬中,采用LT6600-10和LT1744電路所測得的信噪比與失真之和為74.5dB,這基本上與一個LT1744 ADC的動態(tài)范圍(對于一個2VP-P信號的最小值為75.5dB)相等。基于LT1819的濾波器噪聲稍大,采用LT1819加上LT1744電路所測得的信噪比與失真之和為71.5dB。

圖3:圖1和圖2所示兩種10MHz抗混淆濾波器的頻率響應曲線

圖4:一個1MHz、2Vp-p、差分正弦波輸入至一個LT6600-10濾波器和一個LT1744 14位ADC的頻譜曲線(采用一個50MHz采樣速率的4096點取平均FFT的DC至10MHz曲線)
結論
LT6600-10是一款采用小型封裝(SO-8)、具增益的高性能10MHz差分濾波器,而LT1819運算放大器則可被用來形成高達20MHz的多種差分濾波器。
免責聲明:本文為轉載文章,轉載此文目的在于傳遞更多信息,版權歸原作者所有。本文所用視頻、圖片、文字如涉及作品版權問題,請電話或者郵箱editor@52solution.com聯(lián)系小編進行侵刪。
推薦閱讀:
如何運用升降壓芯片CS5517實現鋰電池穩(wěn)定輸出3.3V/3.6V(1.2-5V)的電壓?
如何設計汽車信息娛樂系統(tǒng)電源方案一體化高壓控制器?


